当AI走进校园、走入课堂,传统教育模式将迎来全新变革。
面对传统教育中“题海战术”效果不佳、学生学习动力不足等多重难题,佐管家AI智习室凭借其科学的学习方法与先进的技术手段,成功破解了这些教育难题。不仅成为智慧教育领域的领军品牌,更构建起覆盖 C 端家庭、B 端机构与学校的全场景服务体系,为教育创新注入新动能。

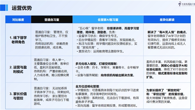
科学教学模式:从“刷题”到“提能”,精准攻克知识点
“传统题海战术往往让学生陷入‘重复做题却难提分’的误区,核心在于缺乏针对性的知识补漏与方法指导。” 佐管家 AI 智习室相从教学逻辑源头出发,构建了 “AI 测评 + 精准推送 + 线下督学” 的三维教学模式。
通过 AI 智能测评系统,学生可快速定位知识薄弱环节,系统随即匹配对应教学视频与专项习题,实现 “掌握一类题型、攻克一个知识点” 的精准学习,避免无效刷题。同时,线下配备的 “五心级” 督学老师,通过全程陪伴督导,帮助学生培养自主学习能力与良好学习习惯,让科学学习方法真正落地见效。

先进技术赋能:AI + 大数据打造“一人一策”学习路径
依托先进的 AI 算法与大数据分析技术,佐管家 AI 智习室实现了“千人千面”的个性化教学。其智能诊断系统不仅能识别学生知识盲区,还能精准分析学习风格、答题习惯等个性化特征,进而为每位学生量身定制专属学习路径,让教学内容与节奏适配学生需求。
“有的学生擅长逻辑推理,可侧重拓展难题训练;有的学生基础薄弱,则先夯实核心知识点。”以学生为中心的个性化模式,有效解决了传统课堂“统一教学难适配个体”问题,让学习更高效、更精准。

合规安全无忧:符合政策+全流程监管,筑牢教育服务底线
响应国家政策、合规运营是佐管家 AI 智习室的底线,佐管家AI智习室为科技辅助学习模式:非学科培训,不属于“双减”限制范围;智能推送个性化内容,杜绝超纲教学,完全合规!
安全层面,品牌进一步升级保障措施:配备智慧消防系统实时监测安全隐患,24 小时视频监控实现全场景可视化管理,同时接入省级教育监管平台,接受官方全程监督,确保教学服务合规、安全、可追溯,让家长放心、合作方安心。

诚邀合作伙伴:共筑智慧教育生态,开启教育创新新篇章
当前,智慧教育正迎来高速发展期,佐管家 AI 智习室面向全国诚邀各界合作伙伴加入。无论是教育创业者、传统培训机构负责人,还是寻求转型的学校与教育机构,均可借助品牌的技术优势、教学资源与运营支持,共同破解传统教育难题,探索智慧教育新路径。
我们诚邀各界合作伙伴加入佐管家AI智习室的行列,共同以科学方法提升能力,破解传统教育难题,共创智慧教育的美好未来!